FOR SHARE - JULY SNAPSHOT - Data Space Protocol - Two pages description
Early draft
Please be aware that the Data Spaces Blueprint content shared in these pages are a very early draft published on 2023-07-01. The current draft is incomplete and the content might still change.
SAVE-THE-DATE 01-10/09/2023: We will welcome your feedbacks to future improve the Data Spaces Blueprint during the Public consultation that will open on September the 1st 2023 until September the 10th. Please mark these dates in your calendar and get ready!
Overview
By having a close relation to a variety of other building blocks and the provision of some of the mandatory functions that are required by a data space, this building block has an overarching range while also being influenced by others. This building blocks will focus on Data Space Protocols.
A Data Space Protocol is used in the context of data spaces with the purpose to support interoperability. It is a set of specifications designed to facilitate interoperable and sovereign data sharing between entities. These specifications define the schemas and protocols required for entities to, for example, publish data, negotiate usage agreements, and access data as part of a federation of technical systems termed a data space.
However, the interaction of participants in a data space is conducted by the participant agents, so-called Data Space Connectors, which implement the protocols described above. While most interactions take place between Connectors, some interactions with other systems are required.
The expert group will provide information and reference to existing activities regarding the creation of Data Space Protocol (see also “Key elements” section). The definition of another Data Space Protocol is therefore out of scope.
Key elements
The objective of this building block is to facilitate the interoperable data sharing between entities in the context of a data space. For this purpose, this expert group provides information about specifications which define the required schemas and protocols required for the respective parties. To give guidance for architects that want to build data spaces but may need additional inputs, the expert groups focuses on key concepts in form of:
Data Space Protocols - Working groups and standardization activities
Who is working on data space protocols?
What’s in?
Which protocols are available already?
Maturity, roadmap, etc.?
Data Space Protocols - Common principles and compatibility checks for interoperability
Common set of principles, blocks, and processes
DSSC consolidated version of “must-have features” for Data Space Protocols
How to check compatibility?
Data Space Protocols - Implementation and service landscape
Overview of components implementing Data Space Protocols and their status/roadmap/adoption, etc.
Key functions
The expert groups wants to give guidance and provide an overview on how to implement following basic functionalities:
Semantic Interoperability: Regarding the protocols themselves. In addition, this adresses what is to be exchanged and how messages are defined.
Functional Interoperatbility: Adressing sequencial processes and communication flows.
Technical Interoperability: Implying the technical definition of protocols.
Dependencies and relationships
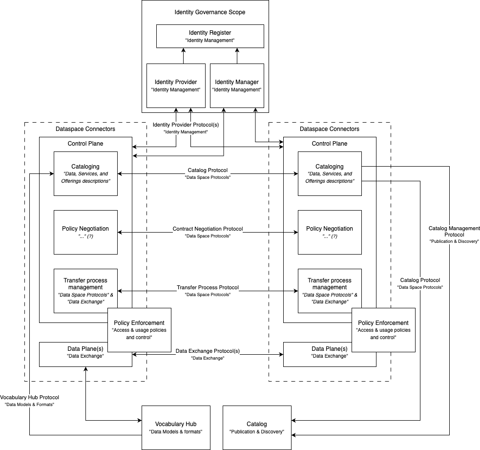
Dependencies and relationships (boundaries to be clarified) with other building blocks are expected and may reach across the entirety of the pillars proposed by the DSSC to integrate all building blocks as defined in the building block taxonomy. Disclaimer: In the figure, “Connectors” are mentioned. We opted to change this to “Protocols”:
As an example, to show the relations of data space protocols to the other building blocks (in brackets) and components within data spaces, the figure below features possible connections between data space components and the assigned protocols. Note that this figure is related to the works in the context of the Dataspace Protocol (IDSA) and that additional protocols between entities of a data space may exist. As potential outcomes of future work, more abstract and generic views may be provided as well as more detailed descriptions of the concepts shown below.
Relevance for the data space
Regardless of the requirements and design of each individual data space, one key function is the discovery of data shared by other participants. The resulting sharing of the data is the core activity to enable further data processing and value generation by reusing the data.
To enable the potential of data spaces, protocols are the cornerstone to facilitate data sharing through the exchange of metadata, orchestration of negotiation, and leverage of data transfer technologies.
By that, this overarching data spaces building block comprises critical functionalities to make data spaces happen.

